Hi there, beautiful humans! Are you ready for the most exciting adventure of your adult life? That's rightβit's time to get health insurance! Don't worry, I've created this super simple, totally not confusing flowchart to guide you through this magical journey. Just follow alongβit's easier than you think! β¨
Part 1: Congrats on having a body! π

Wow! You made it to the end of Part 1! Isn't this fun? Just follow the simple steps above to choose between Part 2, Part 3, or Part 5 next.
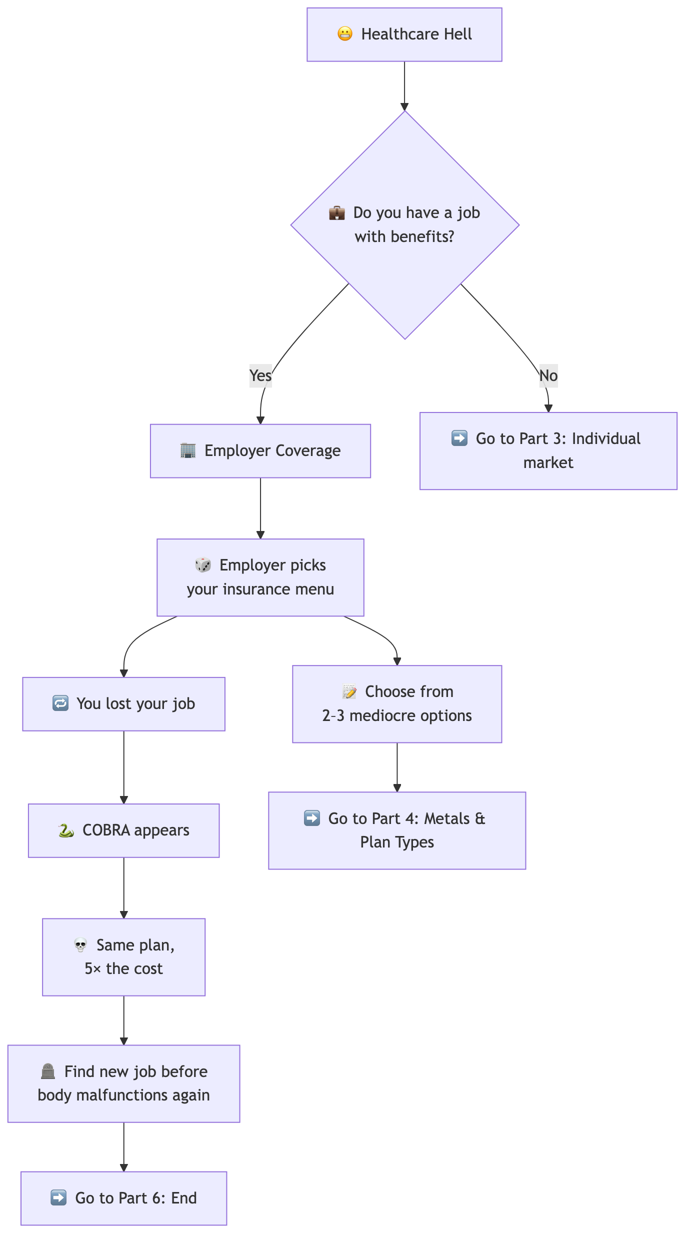
Part 2: Your Incredible Employer Adventure! πΌ

Boy howdy! π€ You got through Part 2! Don't give up nowβjust pick between Part 3, 4 or 6 next.
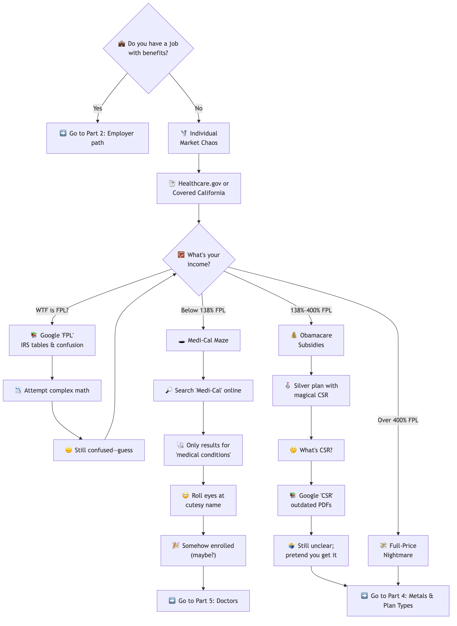
Part 3: Welcome to Your Personalized Shopping Experience! π

Well golly! π Look at you being such a smart cookie and navigating the individual marketplace like a total boss babe! Time to shimmy on over to Part 4 or Part 5 where the real magic happens! β¨
Part 4: We Hope You Like Precious Metals! π₯

Holy moly guacamole! π₯ You're practically a healthcare expert now! Just one teeny-tiny step leftβhead on over to Part 5 where we'll help you find your perfect doctor match! π
Part 5: Your Exciting Doctor Discovery Journey! π©ββοΈ

Wowza! πͺ You absolute legend! You've almost completed your healthcare hero's journey! Just pop on over to Part 6 to celebrate your amazing accomplishment! We're so proud of you! π
Part 6: You Did It! #oneofus

Ta-da! π You're officially a healthcare-having human! Wasn't that just the most delightfully simple process ever? Give yourself a big pat on the backβyou've earned it, superstar! π
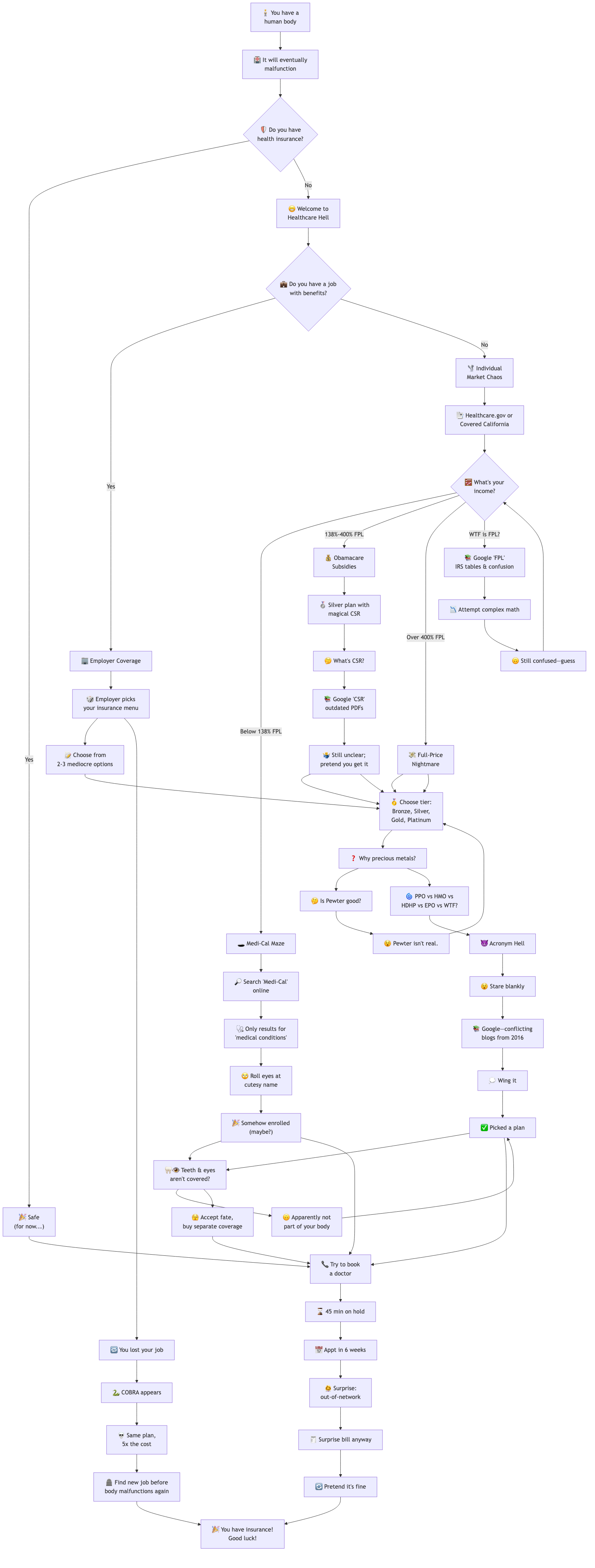
For future reference, here's the full journey laid out for youβpiece of cake! π°

And there you have it, beautiful humans! Your complete guide to the magical world of American healthcare! π Remember, every journey has its bumps, but you're strong enough to handle anything life throws at you! Keep smiling, keep believing, and keep those premium payments current! You've got this, champions! πͺβ¨



