Featured
Polished work across all four areas
The Museum of Dashes
Jan 2026
A curatorial study of horizontal connectors, bars, and their associated behavioral anomalies

Chess Mistakes Journal
Nov 2025
A reflective tool for chess players to track mistakes and synthesize patterns from their own observations.

TΓ©trico π΅π¬
Nov 2025
An eternal downward drift.

"Little Bunny Foo Foo" Is Fascist Propaganda
Sep 2025
And what the hell is a goon?!

Contrapose
Sep 2025
73 creative constraints for piano practice and improvisation

Shape Exercise
Aug 2025
An improvisation exercise exploring musical shapes and deep listening.

Ghostly Double π΅π¬
Aug 2025
Call and response with a phantom.

ChessWalk
Aug 2025
Find the exact moves where stronger players outthink youβand steal them.

Demby Analyticsβ’: Psychic Physics Dashboard
May 2025
Track your creative energy using rigorously defined, completely made-up SI units.

FrogMath: Making Number Theory Amphibious
Apr 2025
Teaching divisibility, gcd, linear combinations, and more through frogs hopping on lily pads.

The Codex of Molar Wisdom
Apr 2025
Before extraction, they whispered one final truth.

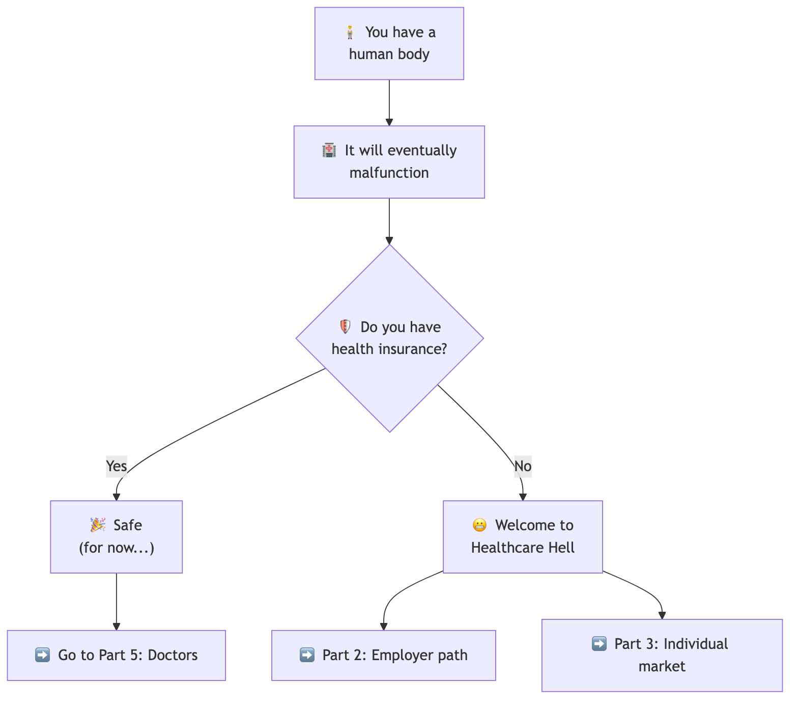
Your Complete Guide To Navigating US Healthcare! π
Mar 2025
A super simple, totally not confusing 47-step process!

The Gallery of Lies
Mar 2025

Improvisation on a Simple Melody π΅π¬
Jan 2025
Melody as experiment.

Fire π¨πΉοΈ
Dec 2024
An algorithmic bloom of opposition and collapse.

Encased Melting π¨πΉ
Nov 2024
Solid forms haunted by soft motion.

Spatial Synthesizer π¨πΉ
Nov 2024
A visual instrument made of ripples and control knobs.

Feathers π¨πΉοΈ
Nov 2024
Organic motion, born of failed intention.

Shatter π¨πΉοΈ
Nov 2024
A scream rendered in polygons.

Shrimp Jesus π΅π¬
Mar 2024
He died for your fins.

Degradation π¨
Feb 2023
Every glitch believes it's a pattern.

Above π΅π¬
Jan 2023
A loop caught between stillness and motion.

Stray Signals π΅
Jan 2023
Uncollected piano improvisations.

Flow π΅
Jun 2021
More tools and risk. A second album of solitude.

Escape π΅
Jun 2020
Free improvisations recorded in isolation.

Fluid Subspaces π΅π¬
Jun 2017
Sound from flow. Geometry from tone.

Rain π΅
May 2014
A composition that recursively removes itself.